Qrexec: Qubes RPC internals

(This page details the current implementation of qrexec (qrexec3). A general introduction to qrexec is also available. For the implementation of qrexec2, see here .)

The qrexec framework consists of a number of processes communicating with each other using a common IPC protocol, described in detail below.

Components residing in the same domain (qrexec-client-vm to qrexec-agent, qrexec-client to qrexec-daemon) use local sockets as the underlying transport medium. Components in separate domains (qrexec-daemon to qrexec-agent, data channel between qrexec-agent(s)) use vchan links. Because of vchan limitation, it is not possible to establish qrexec connection back to the source domain.

Dom0 tools implementation

The following programs handle parts of the framework: sending and receiving requests, verifying permissions, and administering connections. These tools are not designed to be used by users directly.

qrexec-daemon

/usr/sbin/qrexec-daemon

One instance is required for every active domain. qrexec-daemon is responsible for both:

  • handling execution and service requests from dom0 (source: qrexec-client); and

  • handling service requests from the associated domain (source: qrexec-client-vm, then qrexec-agent).

Command line usage:

qrexec-daemon domain-id domain-name [default user]

  • domain-id: Numeric Qubes ID assigned to the associated domain.

  • domain-name: Associated domain name.

  • default user: Optional. If passed, qrexec-daemon uses this user as default for all execution requests that don’t specify one.

qrexec-client

/usr/bin/qrexec-client

Used to pass execution and service requests to qrexec-daemon.

Command line usage:

  • -d target-domain-name: Specifies the target for the execution/service request.

  • -l local-program: Optional. If present, local-program is executed and its stdout/stdin are used when sending/receiving data to/from the remote peer.

  • -e: Optional. If present, stdout/stdin are not connected to the remote peer. Only process creation status code is received.

  • -c <request-id,src-domain-name,src-domain-id>: used for connecting a VM-VM service request by qrexec-policy. Details described below in the service example.

  • cmdline: Command line to pass to qrexec-daemon as the execution/service request. Service request format is described below in the service example.

VM tools implementation

qrexec-agent

/usr/lib/qubes/qrexec-agent

One instance runs in each active domain. Responsible for:

  • Handling service requests from qrexec-client-vm and passing them to connected qrexec-daemon in dom0.

  • Executing associated qrexec-daemon execution/service requests.

The qrexec-agent command takes no parameters.

qrexec-client-vm

/usr/bin/qrexec-client-vm

Runs in an active domain. Used to pass service requests to qrexec-agent.

Command line usage:

qrexec-client-vm target-domain-name service-name local-program [local program arguments]

  • target-domain-name: Target domain for the service request. Source is the current domain.

  • service-name: Requested service name.

  • local-program: local-program is executed locally and its stdin/stdout are connected to the remote service endpoint.

Qrexec protocol details

The qrexec protocol is message-based. All messages share a common header followed by an optional data packet.

/* uniform for all peers, data type depends on message type */
struct msg_header {
   uint32_t type;           /* message type */
   uint32_t len;            /* data length */
};

When two peers establish connection, the server sends MSG_HELLO followed by peer_info struct:

struct peer_info {
   uint32_t version; /* qrexec protocol version */
};

The client then should reply with its own MSG_HELLO and peer_info. The lower of two versions define protocol used for this connection. If either side does not support this version, the connection is closed.

Details of all possible use cases and the messages involved are described below.

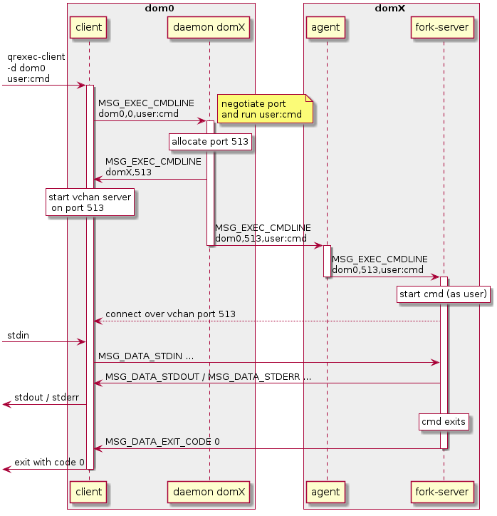
dom0: request execution of cmd in domX

qrexec internals diagram dom0-vm
  • dom0: qrexec-client is invoked in dom0 as follows:

    $ qrexec-client -d domX [-l local_program] user:cmd
    
    • (If local_program is set, qrexec-client executes it and uses that child’s stdin/stdout in place of its own when exchanging data with qrexec-agent later.)

    • qrexec-client translates that request into a MSG_EXEC_CMDLINE message sent to qrexec-daemon, with connect_domain set to 0 (connect to dom0) and connect_port also set to 0 (allocate a port).

  • dom0: qrexec-daemon allocates a free port (in this case 513), and sends a MSG_EXEC_CMDLINE back to the client with connection parameters (domX and 513) and with command field empty.

    • qrexec-client disconnects from the daemon, starts a vchan server on port 513 and awaits connection.

    • Then, qrexec-daemon passes on the request as MSG_EXEC_CMDLINE message to the qrexec-agent running in domX. In this case, the connection parameters are dom0 and 513.

  • domX: qrexec-agent receives MSG_EXEC_CMDLINE, and starts the command (user:cmd, or cmd as user user). If possible, this is actually delegated to a separate server (qrexec-fork-server) also running on domX.

    • After starting the command, qrexec-fork-server connects to qrexec-client in dom0 over the provided vchan port 513.

  • Data is forwarded between the qrexec-client in dom0 and the command executed in domX using MSG_DATA_STDIN, MSG_DATA_STDOUT and MSG_DATA_STDERR.

    • Empty messages (with data len field set to 0 in msg_header) are an EOF marker. Peer receiving such message should close the associated input/output pipe.

    • When cmd terminates, domX’s qrexec-fork-server sends MSG_DATA_EXIT_CODE header to qrexec-client followed by the exit code (int).

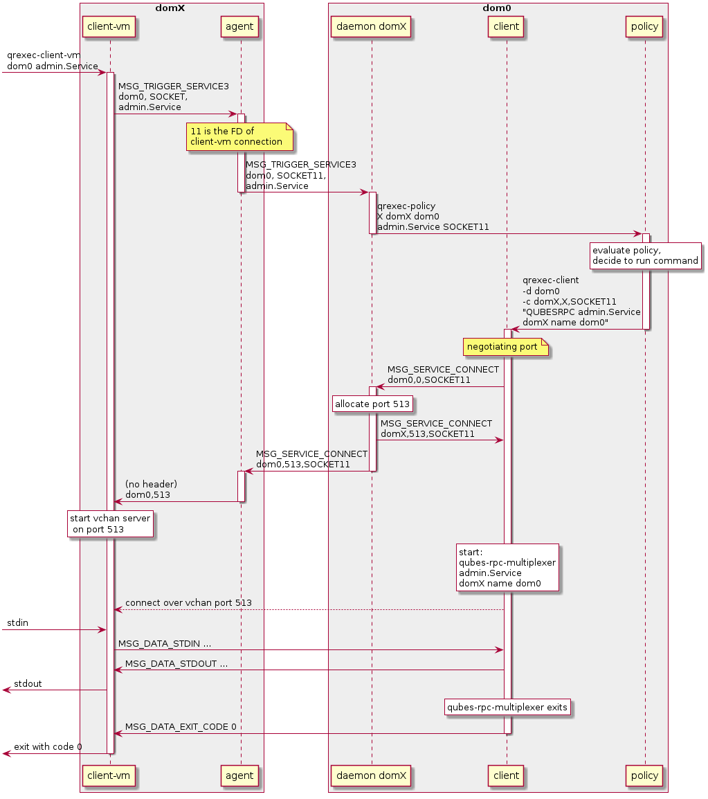
domX: request execution of service admin.Service in dom0

qrexec internals diagram vm-dom0
  • domX: qrexec-client-vm is invoked as follows:

    $ qrexec-client-vm dom0 admin.Service [local_program] [params]
    
    • (If local_program is set, it will be executed in domX and connected to the remote command’s stdin/stdout).

    • qrexec-client-vm connects to qrexec-agent and requests service execution (admin.Service) in dom0.

    • qrexec-agent assigns an internal identifier to the request. It’s based on a file descriptor of the connected qrexec-client-vm: in this case, SOCKET11.

    • qrexec-agent forwards the request (MSG_TRIGGER_SERVICE3) to its corresponding qrexec-daemon running in dom0.

  • dom0: qrexec-daemon receives the request and triggers qrexec-policy program, passing all necessary parameters: source domain domX, target domain dom0, service admin.Service and identifier SOCKET11.

    • qrexec-policy evaluates if the RPC should be allowed or denied, possibly also launching a GUI confirmation prompt.

    • (If the RPC is denied, it returns with exit code 1, in which case qrexec-daemon sends a MSG_SERVICE_REFUSED back).

  • dom0: If the RPC is allowed, qrexec-policy will launch a qrexec-client with the right command:

    $ qrexec-client -d dom0 -c domX,X,SOCKET11 "QUBESRPC admin.Service domX name dom0"
    
    • The -c domX,X,SOCKET11 are parameters indicating how connect back to domX and pass its input/output.

    • The command parameter describes the RPC call: it contains service name (admin.Service), source domain (domX) and target description (name dom0, could also be e.g. keyword @dispvm). The target description is important in case the original target wasn’t dom0, but the service is executing in dom0.

    • qrexec-client connects to a qrexec-daemon for domX and sends a MSG_SERVICE_CONNECT with connection parameters (dom0, and port 0, indicating a port should be allocated) and request identifier (SOCKET11).

    • qrexec-daemon allocates a free port (513) and sends back connection parameters to qrexec-client (domX port 513).

    • qrexec-client starts the command, and tries to connect to domX over the provided port 513.

    • Then, qrexec-daemon forwards the connection request (MSG_SERVICE_CONNECT) to qrexec-agent running in domX, with the right parameters (dom0 port 513, request SOCKET11).

  • dom0: Because the command has the form QUBESRPC: ..., it is started through the qubes-rpc-multiplexer program with the provided parameters (admin.Service domX name dom0). That program finds and executes the necessary script in /etc/qubes-rpc/.

  • domX: qrexec-agent receives the MSG_SERVICE_CONNECT and passes the connection parameters back to the connected qrexec-client-vm. It identifies the qrexec-client-vm by the request identifier (SOCKET11 means file descriptor 11).

    • qrexec-client-vm starts a vchan server on 513 and receives a connection from qrexec-client.

  • Data is forwarded between dom0 and domX as in the previous example (dom0-VM).

domX: invoke execution of qubes service qubes.Service in domY

qrexec internals diagram vm-vm
  • domX: qrexec-client-vm is invoked as follows:

    $ qrexec-client-vm domY qubes.Service [local_program] [params]
    
    • (If local_program is set, it will be executed in domX and connected to the remote command’s stdin/stdout).

  • The request is forwarded as MSG_TRIGGER_SERVICE3 to qrexec-daemon running in dom0, then to qrexec-policy, then (if allowed) to qrexec-client.

    • This is the same as in the previous example (VM-dom0).

  • dom0: If the RPC is allowed, qrexec-policy will launch a qrexec-client with the right command:

    $ qrexec-client -d domY -c domX,X,SOCKET11 user:cmd "DEFAULT:QUBESRPC qubes.Service domX"
    
    • The -c domX,X,SOCKET11 are parameters indicating how connect back to domX and pass its input/output.

    • The command parameter describes the service call: it contains the username (or DEFAULT), service name (qubes.Service) and source domain (domX).

    • qrexec-client will then send a MSG_EXEC_CMDLINE message to qrexec-daemon for domY. The message will be with port number 0, requesting port allocation.

    • qrexec-daemon for domY will allocate a port (513) and send it back. It will also send a MSG_EXEC_CMDLINE to its corresponding agent. (It will also translate DEFAULT to the configured default username).

    • Then, qrexec-client will also send MSG_SERVICE_CONNECT message to domX’s agent, indicating that it should connect to domY over port 513.

    • Having notified both domains about a connection, qrexec-client now exits.

  • domX: qrexec-agent receives a MSG_SERVICE_CONNECT with connection parameters (domY port 513) and request identifier (SOCKET11). It sends the connection parameters back to the right qrexec-client-vm.

    • qrexec-client-vm starts a vchan server on port 513. note that this is different than in the other examples: MSG_SERVICE_CONNECT means you should start a server, MSG_EXEC_CMDLINE means you should start a client.

  • domY: qrexec-agent receives a MSG_EXEC_CMDLINE with the command to execute (user:QUBESRPC...) and connection parameters (domX port 513).

    • It forwards the request to qrexec-fork-server, which handles the command and connects to domX over the provided port.

    • Because the command is of the form QUBESRPC ..., qrexec-fork-server starts it using qubes-rpc-multiplexer program, which finds and executes the necessary script in /etc/qubes-rpc/.

  • After that, the data is passed between domX and domY as in the previous examples (dom0-VM, VM-dom0).

qrexec-policy implementation

qrexec-policy is a mechanism for evaluating whether an RPC call should be allowed. For introduction, see Qubes RPC administration.

qrexec-policy-daemon

This is a service running in dom0. It is called by qrexec-daemon and is responsible for evaluating the request and possibly launching an action.

The daemon listens on a socket (/var/run/qubes/policy.sock). It accepts requests in the format described in qrexec-policy-daemon.rst and replies with result=allow/deny.

A standalone version is called qrexec-policy-exec and is available as a fallback.

qrexec-policy-agent

This is a service running in the GuiVM. It is called by qrexec-policy-daemon in order to display prompts and notifications to the user.

It is a socket-based Qubes RPC service. Requests are in JSON format, and response is simple ASCII.

There are two endpoints:

  • policy.Ask - ask the user about whether to execute a given action

  • policy.Notify - notify the user about an action.

See qrexec-policy-agent.md for protocol details.